WPS template
 
 
Electronics


 
  • Regen SW circuits
  • 42electronics
  •  


    Regen SW circuits



    02-Jun-23 10:24 PM:
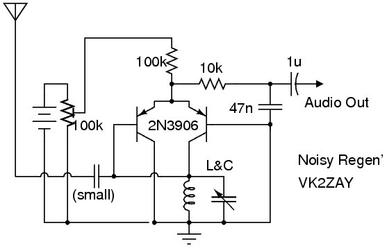
    http://www.vk2zay.net/article/128

    02-Jun-23 10:27 PM:
    https://discover.hubpages.com/entertainment/JFET-Regenerative-Radio-Receiver

    02-Jun-23 10:39 PM:
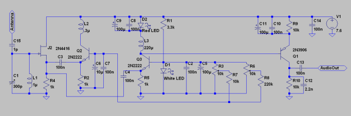
    http://zpostbox.ru/a_shortwave_receiver_with_automatic_regeneration_control.html

    05-Jun-23 12:00 PM:
    Coil Winding with uH values from A Regenerative Receiver for Beginners


    05-Jun-23 02:13 PM:
    QST sept. 2009 - A Simple Regen Radio for Beginners

    12-Mar-25 02:07 PM:


    RSS feed for this page (right click, copy shortcut or link location and paste into your RSS news reader to keep track of updates to this page) ©2025 WPS template